| Estado de Disponibilidad: | |
|---|---|
| Cantidad: | |
PHA-40-12FB
Piezohannas
PHA-40-12FB
Transductor piezoeléctrico del transductor ultrasónico anticorrosivo de 40kHz para el sensor de nivel
Especificación:
Elementos | Parámetros técnicos | Imagen | |
Nombre | 40khzTransductor anticorrosivo |
| |
Modelo | PHA-40-12FB | ||
Frecuencia | 40khz ±5% | ||
Distancia de detección | 0.5~12m | ||
Mínimo paralelo lmpeedance | Ω ± 20% | ||
PF ± 20%@ 1khz | |||
Sensibilidad | |||
-40~+ 80 ℃ | |||
≤3Kilos o 0.3MPA | |||
(Amplitud de rayo) Ancho de haz de media potencia@ -3db: 9 ° ±10%, Ángulo agudo:21 ° ±10% | |||
Material de la carcasa | Ptfe | ||
uso | Calibrador de nivel ultrasónico, anti-colisión ultrasónica, telegría ecterónica | ||
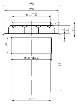
Hilo inferiorM60 × 2oG2A | |||
Nivel de protección | IP68 | ||
Instrucciones de cableado | Interfaz integrada (3pin, terminal de 2.54 mm): rojo positivo, blanco negativo, alambre de escudo negro; Interfaz (3pin, terminal de 2.0 mm): blanco y negro para alambre de sensor de temperatura (MF58); | ||
Curva de admitancia | Diagrama de la estructura del producto | ||
| |||
Aplicación de medición de nivel ultrasónico:
IN Medición de nivel ultrasónico sin contacto, el sensor emite pulsos ultrasónicos en la dirección del medio, que luego los refleja.El tiempo transcurrido de la emisión a la recepción de las señales es proporcional al nivel en el tanque. Los sensores ultrasónicos son ideales para aplicaciones estándar simples, tanto para líquidos como para sólidos.
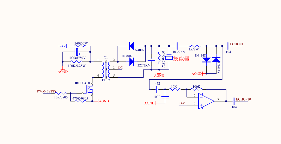
Circuito de conducción:
Transductor piezoeléctrico del transductor ultrasónico anticorrosivo de 40kHz para el sensor de nivel
Especificación:
Elementos | Parámetros técnicos | Imagen | |
Nombre | 40khzTransductor anticorrosivo |
| |
Modelo | PHA-40-12FB | ||
Frecuencia | 40khz ±5% | ||
Distancia de detección | 0.5~12m | ||
Mínimo paralelo lmpeedance | Ω ± 20% | ||
PF ± 20%@ 1khz | |||
Sensibilidad | |||
-40~+ 80 ℃ | |||
≤3Kilos o 0.3MPA | |||
(Amplitud de rayo) Ancho de haz de media potencia@ -3db: 9 ° ±10%, Ángulo agudo:21 ° ±10% | |||
Material de la carcasa | Ptfe | ||
uso | Calibrador de nivel ultrasónico, anti-colisión ultrasónica, telegría ecterónica | ||
Hilo inferiorM60 × 2oG2A | |||
Nivel de protección | IP68 | ||
Instrucciones de cableado | Interfaz integrada (3pin, terminal de 2.54 mm): rojo positivo, blanco negativo, alambre de escudo negro; Interfaz (3pin, terminal de 2.0 mm): blanco y negro para alambre de sensor de temperatura (MF58); | ||
Curva de admitancia | Diagrama de la estructura del producto | ||
| |||
Aplicación de medición de nivel ultrasónico:
IN Medición de nivel ultrasónico sin contacto, el sensor emite pulsos ultrasónicos en la dirección del medio, que luego los refleja.El tiempo transcurrido de la emisión a la recepción de las señales es proporcional al nivel en el tanque. Los sensores ultrasónicos son ideales para aplicaciones estándar simples, tanto para líquidos como para sólidos.
Circuito de conducción: