| Estado de Disponibilidad: | |
|---|---|
| Cantidad: | |
PHA-25-20FC-F
Piezohannas
PHA-25-20FC-F
Transductor ultrasónico anticorrosivo de 25kHz para el medidor de nivel ultrasónico
Especificación:
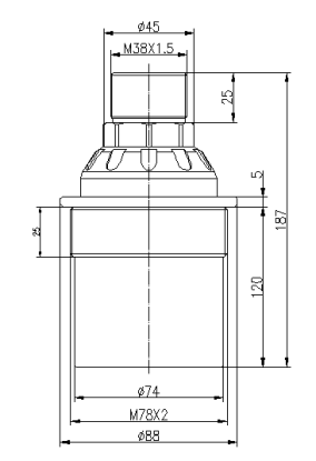
Elementos | Parámetros técnicos | Imagen | |
Nombre | 25khzTransductor anticorrosivo |
| |
Modelo | PHA-25-20FC-F | ||
Frecuencia | 25khz ±5% | ||
Distancia de detección | 0.8~20m | ||
Mínimo paralelo lmpeedance | 570Ω ± 20% | ||
11000pf ± 20%@ 1khz | |||
Sensibilidad | cargadsaltovoltaje::630VPP,Distancia:0.6m、Amplitud de eco:200mv | ||
-40~+ 80 ℃ | |||
≤3Kilos o 0.3MPA | |||
(Amplitud de rayo) Ancho de haz de media potencia@ -3db: 11 ° ±10%, Ángulo agudo: 26 ° ±10% | |||
Material de la carcasa | Ptfe | ||
uso | Medidor de nivel ultrasónico, monitoreo, anti-colisión, seguridad | ||
Nivel de protección | IP68 | ||
Peso | 1440 g ± 5% (10M) | ||
Instrucciones de cableado | Dividir (4 hilos): rojo: Transductor +, blanco: Transductor -, Azul: Cable de sensor de temperatura negro (MF58);Dividir (tres hilos): rojo: transductor +, azul: sensor de temperatura +, negro: público -; | ||
Curva de admitancia | Diagrama de la estructura del producto | ||
| |||
Medición de nivel ultrasónico
En la medición de nivel ultrasónico sin contacto, el sensor emite pulsos ultrasónicos en la dirección del medio, que luego los refleja hacia atrás. El tiempo transcurrido de la emisión a la recepción de las señales es proporcional al nivel en el tanque. Los sensores ultrasónicos son ideales para aplicaciones estándar simples, tanto para líquidos como para sólidos.El método ultrasónico es una solución probada, así como una solución rentable para la medición de nivel en líquidos y sólidos a granel. Los instrumentos están disponibles como versiones compactas o separadas. Este principio de medición se caracteriza por una fácil planificación y montaje, la puesta en servicio rápida y segura, una larga vida útil y los costos de mantenimiento reducidos. Las aplicaciones típicas incluyen medios abrasivos y agresivos, incluso en condiciones ambientales aproximadas.Un sensor emite pulsos ultrasónicos, la superficie del medio refleja la señal y el sensor lo detecta nuevamente. El tiempo de vuelo de la señal ultrasónica reflejada es directamente proporcional a la distancia recorrida. Con la geometría del tanque conocida, se puede calcular el nivel.
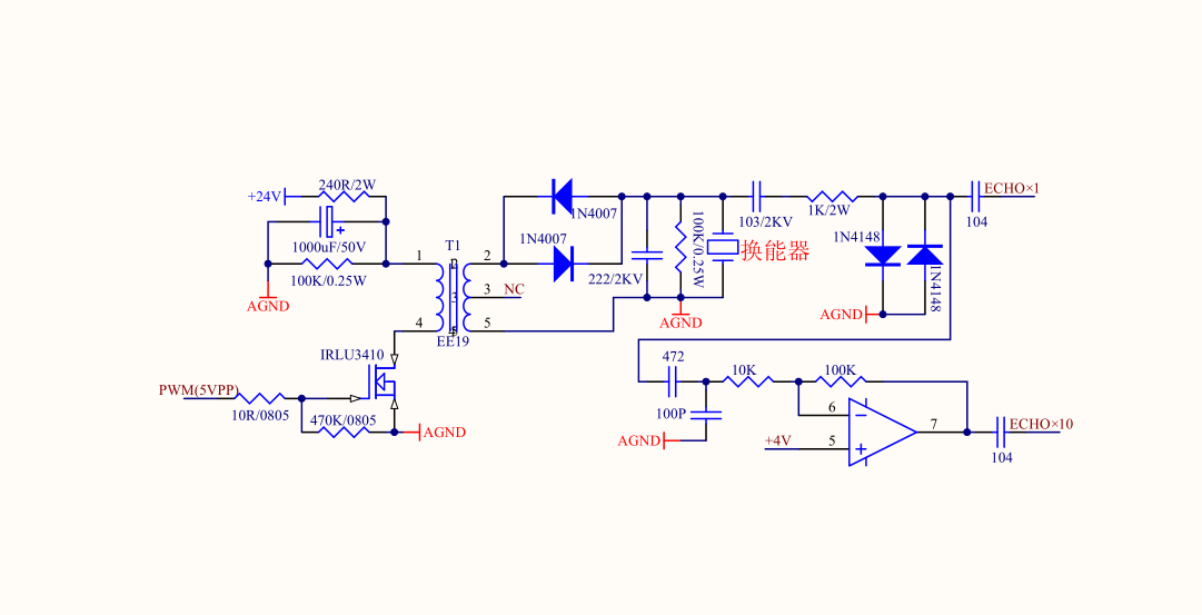
Circuito de conducción:
Transductor ultrasónico anticorrosivo de 25kHz para el medidor de nivel ultrasónico
Especificación:
Elementos | Parámetros técnicos | Imagen | |
Nombre | 25khzTransductor anticorrosivo |
| |
Modelo | PHA-25-20FC-F | ||
Frecuencia | 25khz ±5% | ||
Distancia de detección | 0.8~20m | ||
Mínimo paralelo lmpeedance | 570Ω ± 20% | ||
11000pf ± 20%@ 1khz | |||
Sensibilidad | cargadsaltovoltaje::630VPP,Distancia:0.6m、Amplitud de eco:200mv | ||
-40~+ 80 ℃ | |||
≤3Kilos o 0.3MPA | |||
(Amplitud de rayo) Ancho de haz de media potencia@ -3db: 11 ° ±10%, Ángulo agudo: 26 ° ±10% | |||
Material de la carcasa | Ptfe | ||
uso | Medidor de nivel ultrasónico, monitoreo, anti-colisión, seguridad | ||
Nivel de protección | IP68 | ||
Peso | 1440 g ± 5% (10M) | ||
Instrucciones de cableado | Dividir (4 hilos): rojo: Transductor +, blanco: Transductor -, Azul: Cable de sensor de temperatura negro (MF58);Dividir (tres hilos): rojo: transductor +, azul: sensor de temperatura +, negro: público -; | ||
Curva de admitancia | Diagrama de la estructura del producto | ||
| |||
Medición de nivel ultrasónico
En la medición de nivel ultrasónico sin contacto, el sensor emite pulsos ultrasónicos en la dirección del medio, que luego los refleja hacia atrás. El tiempo transcurrido de la emisión a la recepción de las señales es proporcional al nivel en el tanque. Los sensores ultrasónicos son ideales para aplicaciones estándar simples, tanto para líquidos como para sólidos.El método ultrasónico es una solución probada, así como una solución rentable para la medición de nivel en líquidos y sólidos a granel. Los instrumentos están disponibles como versiones compactas o separadas. Este principio de medición se caracteriza por una fácil planificación y montaje, la puesta en servicio rápida y segura, una larga vida útil y los costos de mantenimiento reducidos. Las aplicaciones típicas incluyen medios abrasivos y agresivos, incluso en condiciones ambientales aproximadas.Un sensor emite pulsos ultrasónicos, la superficie del medio refleja la señal y el sensor lo detecta nuevamente. El tiempo de vuelo de la señal ultrasónica reflejada es directamente proporcional a la distancia recorrida. Con la geometría del tanque conocida, se puede calcular el nivel.
Circuito de conducción: