Piezo Hannas (WuHan) Tech Co, .Ltd. Proveedor profesional de elementos piezocerámicos
Productos
Usted está aquí: Hogar / Productos / Transductores ultrasónicos / Transducer for Distance / Transductor ultrasónico anti-corrosión de 49kHz para medidor de nivel de líquido

Categoría de productos

Realimentación

loading

Compartir con:
sharethis sharing button

Transductor ultrasónico anti-corrosión de 49kHz para medidor de nivel de líquido

49khz | 8 ° | 0.4 ~ 8m | utilizado para el medidor de nivel ultrasónico, monitoreo, impermeable,
Seguridad
Estado de Disponibilidad:
Cantidad:
  • PHA-49-08PB-F

  • Piezohannas

  • PHA-49-08PB-F

Transductor ultrasónico anti-corrosión de 49kHz para medidor de nivel de líquido




Parámetros técnicos:


Elementos

Parámetros técnicos

Imagen

Nombre

49khz Transductor anticorrosivoTipo PB (tipo separado)

En} 8r0 {] _ j4wqqpt [7gq`8

Modelo

PHA-49-08PB-F

Frecuencia

49khz ± 5%

Distancia de detección

0.4 ~ 8m

Mínimo

Paralelo Lmpeedance

390Ω ± 20%

Capacidad

3400pf ± 20% @ 1khz

Sensibilidad

Voltaje de conducción750vpp, distancia: 0.6m,

Amplitud de eco: 400mv

Operando

Voltaje

Cima Voltaje1500vpp

Operando

Temperatura

-40+ 80 ℃

Presión

≤3Kilos or 0.3mpa

Ángulo

(Amplitud de rayo)Ancho de haz de media potencia @ -3db: 8 ° ± 2,

Ángulo afilado: 18 ° ± 4

Alojamiento Material

Pom, pvdf

Uso

Ultrasónico nivel indicador,Vigilancia,Impermeable,

Seguridad

Instalación

Dimensión

El hilo de elevación:M32 * 1.5, Fondo con hilo:M60 × 2 o g2a

Nivel de protección

IP68

Peso

940 g ± 5% (longitud: 10m)

Instrucciones de cableado

Tipo separadode cuatro cables)Rojo:transductor+blanco transductor-azulNegro: Sensor de temperaturaMF58)

Tipo separadoDe tres cables)Rojo:transductor+Azul: Sensor de temperatura +negroLínea común-;

Curva de admitancia

Diagrama de la estructura del producto

J1av $ 5vrcnu`u [5 (`sa`x

Tzb3 [5g3l9`p) _oul% bue



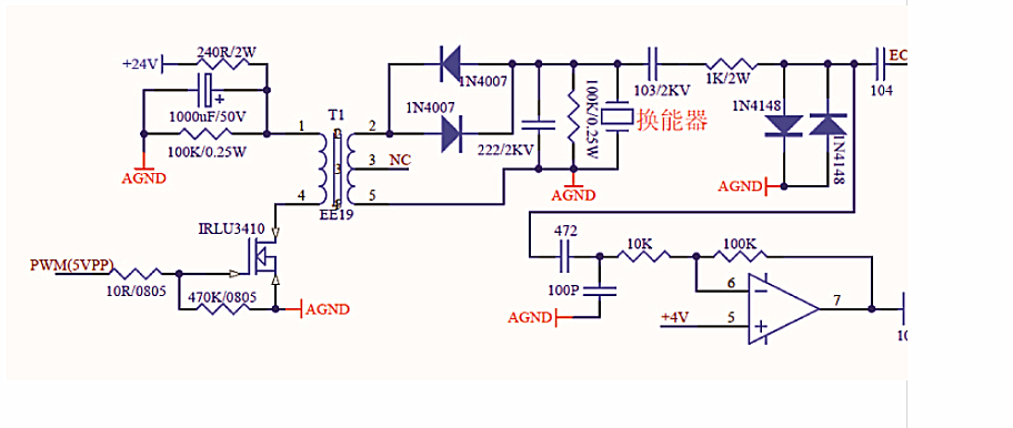
Esquema del circuito de prueba del transductor:


20GT7) ETXN3} i3pi2 @ por


Anterior: 
Siguiente: 

Productos calientes

Tecnología piezoeléctrica Co de Hannas (WuHan). El Ltd es fabricante de equipamiento ultrasónico profesional, dedicado a la tecnología ultrasónica y a las aplicaciones industriales.                                    
 

RECOMENDAR

CONTÁCTENOS

Agregar: No.456 Wu Luo Road, distrito de Wuchang, ciudad de Wuhan, provincia de HuBei, China.
Email:  sales@piezohannas.com
Teléfono: +86 27 81708689        
Teléfono: +86 15927286589          
QQ: 1553242848 
Skype: live:mary_14398
       
Copyright 2017 Piezo Hannas (WuHan) Tech Co, .Ltd. Todos los derechos reservados.
Productos