| Estado de Disponibilidad: | |
|---|---|
| Cantidad: | |
PHA-40-12C-FB
Piezohannas
PHA-40-12C-FB
Transductor piezoeléctrico del transductor ultrasónico anticorrosivo de 40kHz para el sensor de nivel
Especificación:
Elementos | Parámetros técnicos | Imagen | |
Nombre | Transductor anticorrosivo de 40kHz |
| |
Modelo | PHA-40-12C-FB | ||
Frecuencia | 40khz ±5% | ||
Distancia de detección | 0.5~12m | ||
Mínimo Paralelo Lmpeedance | 200Ω ± 20% | ||
3200pf ± 20%@ 1khz | |||
Sensibilidad | Voltaje de conducción:700VPP,Distancia:0.6m, Amplitud de eco:470mv | ||
-40~+ 80 ℃ | |||
≤3kilos o 0.3MPA | |||
| (Amplitud de rayo) Ancho de haz de media potencia @ -3db: 7 ° ±10%, Ángulo afilado: 16 ° ±10% | ||
Alojamiento Material | abdominales | ||
Uso | Ultrasónico nivel indicador,Vigilancia,Impermeable, Seguridad | ||
Nivel de protección | IP68 | ||
Peso | 750g ± 5% | ||
Instrucciones de cableado | integratTipo de ed:conector(3PIN, 2.54mm Terminal)Rojo +,Blanco-,Negro: Alambre blindado;conector(3pEn, 2.0mm Terminal):blanco negro:sensor de temperatura(MF58); | ||
Curva de admitancia | Diagrama de la estructura del producto | ||
| |||
Aplicación de medición de nivel ultrasónico:
IN Medición de nivel ultrasónico sin contacto, el sensor emite pulsos ultrasónicos en la dirección del medio, que luego los refleja.El tiempo transcurrido de la emisión a la recepción de las señales es proporcional al nivel en el tanque. Los sensores ultrasónicos son ideales para aplicaciones estándar simples, tanto para líquidos como para sólidos.
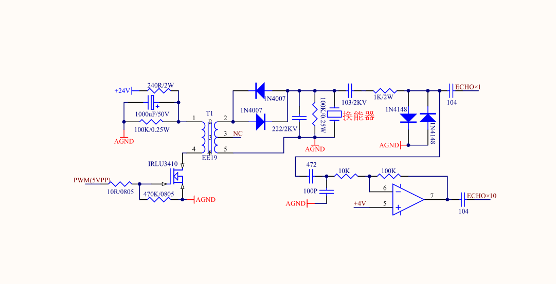
Circuito de conducción:
Transductor piezoeléctrico del transductor ultrasónico anticorrosivo de 40kHz para el sensor de nivel
Especificación:
Elementos | Parámetros técnicos | Imagen | |
Nombre | Transductor anticorrosivo de 40kHz |
| |
Modelo | PHA-40-12C-FB | ||
Frecuencia | 40khz ±5% | ||
Distancia de detección | 0.5~12m | ||
Mínimo Paralelo Lmpeedance | 200Ω ± 20% | ||
3200pf ± 20%@ 1khz | |||
Sensibilidad | Voltaje de conducción:700VPP,Distancia:0.6m, Amplitud de eco:470mv | ||
-40~+ 80 ℃ | |||
≤3kilos o 0.3MPA | |||
| (Amplitud de rayo) Ancho de haz de media potencia @ -3db: 7 ° ±10%, Ángulo afilado: 16 ° ±10% | ||
Alojamiento Material | abdominales | ||
Uso | Ultrasónico nivel indicador,Vigilancia,Impermeable, Seguridad | ||
Nivel de protección | IP68 | ||
Peso | 750g ± 5% | ||
Instrucciones de cableado | integratTipo de ed:conector(3PIN, 2.54mm Terminal)Rojo +,Blanco-,Negro: Alambre blindado;conector(3pEn, 2.0mm Terminal):blanco negro:sensor de temperatura(MF58); | ||
Curva de admitancia | Diagrama de la estructura del producto | ||
| |||
Aplicación de medición de nivel ultrasónico:
IN Medición de nivel ultrasónico sin contacto, el sensor emite pulsos ultrasónicos en la dirección del medio, que luego los refleja.El tiempo transcurrido de la emisión a la recepción de las señales es proporcional al nivel en el tanque. Los sensores ultrasónicos son ideales para aplicaciones estándar simples, tanto para líquidos como para sólidos.
Circuito de conducción: