Piezo Hannas (WuHan) Tech Co, .Ltd. Proveedor profesional de elementos piezocerámicos
Productos
Usted está aquí: Hogar / Productos / Transductores ultrasónicos / Transducer for Distance / Transductor de distancia ultrasónica de 100 kHz PVDF para medición de la distancia de 2 m

Categoría de productos

Realimentación

loading

Compartir con:
sharethis sharing button

Transductor de distancia ultrasónica de 100 kHz PVDF para medición de la distancia de 2 m

Acerca de Transductor de distancia ultrasónica, podemos ofrecer transductor que puede detectar 1M, 3M, 4M, 5M, 8M, 12M, 20M, 30M, 50M, también podemos acordar la personalización.
Estado de Disponibilidad:
Cantidad:
  • PHA-100-02PE

  • Piezohannas

  • PHA-100-02PE

Transductor de distancia ultrasónica de 100 kHz PVDF para medición de la distancia de 2 m


Elementos

Parámetros técnicos

Imagen

Nombre

Transductor anticorrosivo de 100kHz

Transductor de distancia ultrasónica de 100 kHz PVDF para medición de la distancia de 2 m

Modelo

PHA-100-02PE

Frecuencia

100Khz ±5%

Distancia de detección

0.152m

Mínimo paralelo lmpeedance

700Ω ± 20

Capacidad

2100PF ± 20@ 1khz

Sensibilidad

No hay carga dsaltovoltaje: 300VPPDistancia:0.3m

Amplitud de eco:40mechón

Operando Voltaje

Cima Voltaje800VPP

Operando Temperatura

-40+ 80 ℃

Presión

≤3Kilos o 0.3MPA

Material de la carcasa

PVDF

uso

Medidor de nivel ultrasónico, Monitoreo, Anticollision, Seguridad

Instalación Dimensión

Ver Estructura del producto Dibujo para más detalles

Nivel de protección

IP68

Peso

300g ± 5

Instrucciones de cableado

Interfaz integrada (3pin, terminal de 2.54 mm): rojo positivo, blanco negativo, alambre de escudo negro;

Interfaz (3pin, terminal de 2.0 mm): blanco y negro para alambre de sensor de temperatura (MF58);

Curva de admitancia

Diagrama de la estructura del producto

Xtbcx`g_gg0p1s3x686v8

3pbrzd`4pq2f4rkpce1s2



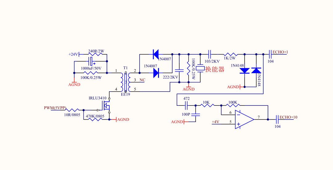
Circuito de conducción:


circuito de conducción


Anterior: 
Siguiente: 

Productos calientes

Tecnología piezoeléctrica Co de Hannas (WuHan). El Ltd es fabricante de equipamiento ultrasónico profesional, dedicado a la tecnología ultrasónica y a las aplicaciones industriales.                                    
 

RECOMENDAR

CONTÁCTENOS

Agregar: No.456 Wu Luo Road, distrito de Wuchang, ciudad de Wuhan, provincia de HuBei, China.
Email:  sales@piezohannas.com
Teléfono: +86 27 81708689        
Teléfono: +86 15927286589          
QQ: 1553242848 
Skype: live:mary_14398
       
Copyright 2017 Piezo Hannas (WuHan) Tech Co, .Ltd. Todos los derechos reservados.
Productos