Piezo Hannas (WuHan) Tech Co, .Ltd. Proveedor profesional de elementos piezocerámicos
Productos
Usted está aquí: Hogar / Productos / Transductores ultrasónicos / Transducer for Distance / Diagrama de circuito de sensor de distancia transductor de alta precisión 64kHz

Categoría de productos

Realimentación

loading

Compartir con:
sharethis sharing button

Diagrama de circuito de sensor de distancia transductor de alta precisión 64kHz

64khz | 7 ° | 0.3 ~ 5m | utilizado para el sensor de distancia ultrasónico, medidor de nivel ultrasónico, monitoreo, a prueba de choques,
Seguridad, buscador de rango ultrasónico, sensor ultrasónico para objetos detectados sin contacto, etc.

Acerca de Transductor de distancia ultrasónica, podemos ofrecer 14kHz 22KHZ 40KHZ 50KHZ 75KHZ 80KHZ 125KHZ 200KHZ 300KHZ 400KHZ En cuanto a la frecuencia resonante, también podemos acordar la personalización.
Estado de Disponibilidad:
Cantidad:
  • PHA-64-05FA

  • Piezohannas

  • PHA-64-05FA

Diagrama de circuito de sensor de distancia transductor de alta precisión 64kHz


Elementos

Parámetros técnicos

Imagen

Nombre

64khz Transductor anticorrosivo C Tipo CTipo integradocon circuito

Diagrama de circuito del sensor de distancia del transductor ultrasónico de alta precisión 64kHz

Modelo

PHA-64-05FA

Frecuencia

64khz ±5%

Distancia de detección

0.35m

Mínimo

Paralelo Lmpeedance

850Ω ± 20

Capacidad

1000pf ± 20@ 1khz

Sensibilidad

Voltaje de conducción880vppDistancia:0.6m

Amplitud de eco150mv

Operando

Voltaje

Cima Voltaje<1500vpp

Operando

Temperatura

-40+ 80 ℃

Presión

≤3Kilos o 0.3MPA

Ángulo

(Amplitud de rayo)Ancho de haz de media potencia @ -3db: 7 ° ± 2,

Ángulo afilado: 16 ° ± 4

Alojamiento Material

PomPtfe

Uso

Ultrasónico nivel indicador,Vigilancia,Impermeable,

Seguridad

Instalación

Dimensión

Fondo con hilo:M48 × 2

Nivel de protección

IP68

Peso

220 g ± 5

Instrucciones de cableado

integratTipo de edconector3PIN, 2.54mm Terminal)Rojo +Blanco-Negro: Alambre blindado

conector3pEn, 2.0mm Terminalblanco negro:sensor de temperaturaMF58

Curva de admitancia

Diagrama de la estructura del producto

UX} PTAAYQV% qew58yp)% v2

3Hzxs% jgp {w3xzukag`b @ n


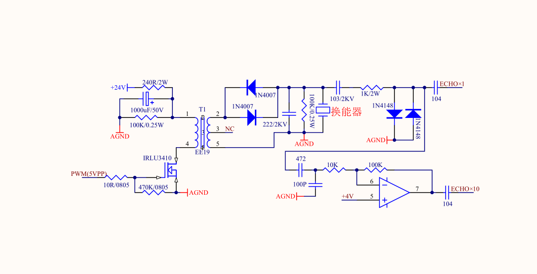
Circuito de conducción:


circuito de conducción




Anterior: 
Siguiente: 

Productos calientes

Tecnología piezoeléctrica Co de Hannas (WuHan). El Ltd es fabricante de equipamiento ultrasónico profesional, dedicado a la tecnología ultrasónica y a las aplicaciones industriales.                                    
 

RECOMENDAR

CONTÁCTENOS

Agregar: No.456 Wu Luo Road, distrito de Wuchang, ciudad de Wuhan, provincia de HuBei, China.
Email:  sales@piezohannas.com
Teléfono: +86 27 81708689        
Teléfono: +86 15927286589          
QQ: 1553242848 
Skype: live:mary_14398
       
Copyright 2017 Piezo Hannas (WuHan) Tech Co, .Ltd. Todos los derechos reservados.
Productos