Piezo Hannas (WuHan) Tech Co, .Ltd. Proveedor profesional de elementos piezocerámicos
Productos
Usted está aquí: Hogar / Productos / Transductores ultrasónicos / Transductor para detección / Detección de grietas de riel de 65 kHz sondas de onda transversales para detección de defectos

Categoría de productos

Realimentación

loading

Compartir con:
sharethis sharing button

Detección de grietas de riel de 65 kHz sondas de onda transversales para detección de defectos

Transductor ultrasónico para detección de grietas de riel de acero; detectores de fallas ultrasónicas
Estado de Disponibilidad:
Cantidad:
  • PHZH-65-50

  • Piezohannas

  • PHZH-65-50

Detección de grietas de riel de 65 kHz sondas de onda transversales para detección de defectos

Elementos

Parámetros técnicos

Imagen

Nombre

65khzCarrilcDetección de bastidor Transverse Wave ProbES

U59f_ra7_i0 [y @ 2] erpmwrr_ 副 本

Modelo

PHZH-65-50

Frecuencia

65khz ± 2khz

Distancia de detección

50m

Mínimo

Paralelo Lmpeedance

1100Ω ± 20

Sensibilidad

1400pf ± 20@ 1khz

Operando

Voltaje

Voltaje máximo1500vpp

Operando

Temperatura

-40+ 80 ℃

Presión

≤3kilos o 0.3MPA

Alojamiento Material

aluminio

Uso

Riel de acero Detección de grietas;Detectores de fallas ultrasónicas

Instalación

Dimensión


Nivel de protección

IP68

Peso

160g ± 5

Interfaz

Separarescribe: Dos núcleo con escudo, rojo: transductor +, transductor amarillo -, negro o amarillo:alambre blindado

Curva de admitancia

Diagrama de la estructura del producto

T2kk) w $ v $ lf6pf5] 4b)] 0 [f

3AC3CL] H95M {_ZGMC @ (E4I


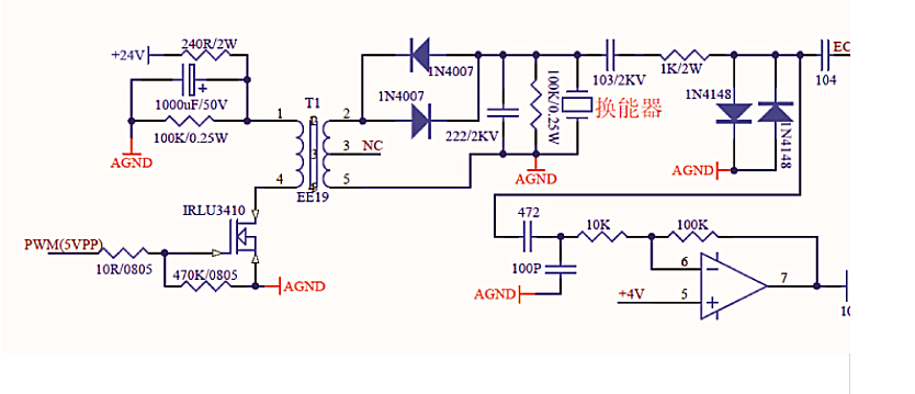
Esquema del sensor de temperatura de tRansducter yEsquema del circuito de prueba:


0) BSPBFPJA {P`6ks @ W0D $ DD



Anterior: 
Siguiente: 

Productos calientes

Tecnología piezoeléctrica Co de Hannas (WuHan). El Ltd es fabricante de equipamiento ultrasónico profesional, dedicado a la tecnología ultrasónica y a las aplicaciones industriales.                                    
 

RECOMENDAR

CONTÁCTENOS

Agregar: No.456 Wu Luo Road, distrito de Wuchang, ciudad de Wuhan, provincia de HuBei, China.
Email:  sales@piezohannas.com
Teléfono: +86 27 81708689        
Teléfono: +86 15927286589          
QQ: 1553242848 
Skype: live:mary_14398
       
Copyright 2017 Piezo Hannas (WuHan) Tech Co, .Ltd. Todos los derechos reservados.
Productos