| Estado de Disponibilidad: | |
|---|---|
| Cantidad: | |
PHA-40-12B-F
Piezohannas
PHA-40-12B-F
Circuito de transductor ultrasónico piezoeléctrico de 40kHz para medición de nivel
Especificación:
Elementos | Parámetros técnicos | Imagen | |
Nombre | 40khzTransductor ultrasónico |
| |
Modelo | PHA-40-12B-F | ||
Frecuencia | 40khz ±5% | ||
Distancia de detección | 0.5~12m | ||
Mínimo paralelo lmpeedance | 4400Ω ± 20% | ||
4600pf ± 20%@ 1khz | |||
Sensibilidad | cargadvoltaje de riving:700VPP,Distancia:0.6m, Amplitud de eco:600mv | ||
-40~+ 80 ℃ | |||
≤3Kilos o 0.3MPA | |||
(Amplitud de rayo) Ancho de haz de media potencia@ -3db: 9 ° ±10%, Ángulo agudo:21 ° ±10% | |||
Material de la carcasa | Pom | ||
Uso | Medidor de nivel ultrasónico, monitoreo, anti-colisión, seguridad | ||
Nivel de protección | IP68 | ||
Peso | 880 g ± 5%(10M) | ||
Instrucciones de cableado | separado type(de cuatro cables)Rojo:transductor+、blanco: transductor-、azul,Negro: Sensor de temperatura(MF58)Tipo separado(De tres cables)Rojo:transductor+、Azul: Sensor de temperatura +、negro:Línea común-; | ||
Curva de admitancia | Diagrama de la estructura del producto | ||
| |||
Aplicación de medición de nivel ultrasónico:
IN Medición de nivel ultrasónico sin contacto, el sensor emite pulsos ultrasónicos en la dirección del medio, que luego los refleja.El tiempo transcurrido de la emisión a la recepción de las señales es proporcional al nivel en el tanque. Los sensores ultrasónicos son ideales para aplicaciones estándar simples, tanto para líquidos como para sólidos.
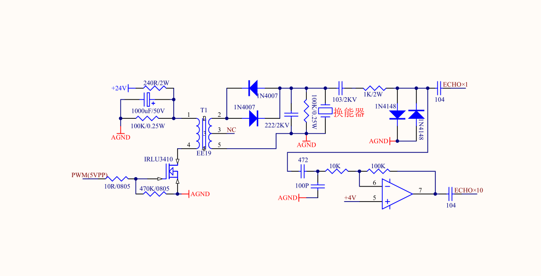
Circuito de conducción:
Circuito de transductor ultrasónico piezoeléctrico de 40kHz para medición de nivel
Especificación:
Elementos | Parámetros técnicos | Imagen | |
Nombre | 40khzTransductor ultrasónico |
| |
Modelo | PHA-40-12B-F | ||
Frecuencia | 40khz ±5% | ||
Distancia de detección | 0.5~12m | ||
Mínimo paralelo lmpeedance | 4400Ω ± 20% | ||
4600pf ± 20%@ 1khz | |||
Sensibilidad | cargadvoltaje de riving:700VPP,Distancia:0.6m, Amplitud de eco:600mv | ||
-40~+ 80 ℃ | |||
≤3Kilos o 0.3MPA | |||
(Amplitud de rayo) Ancho de haz de media potencia@ -3db: 9 ° ±10%, Ángulo agudo:21 ° ±10% | |||
Material de la carcasa | Pom | ||
Uso | Medidor de nivel ultrasónico, monitoreo, anti-colisión, seguridad | ||
Nivel de protección | IP68 | ||
Peso | 880 g ± 5%(10M) | ||
Instrucciones de cableado | separado type(de cuatro cables)Rojo:transductor+、blanco: transductor-、azul,Negro: Sensor de temperatura(MF58)Tipo separado(De tres cables)Rojo:transductor+、Azul: Sensor de temperatura +、negro:Línea común-; | ||
Curva de admitancia | Diagrama de la estructura del producto | ||
| |||
Aplicación de medición de nivel ultrasónico:
IN Medición de nivel ultrasónico sin contacto, el sensor emite pulsos ultrasónicos en la dirección del medio, que luego los refleja.El tiempo transcurrido de la emisión a la recepción de las señales es proporcional al nivel en el tanque. Los sensores ultrasónicos son ideales para aplicaciones estándar simples, tanto para líquidos como para sólidos.
Circuito de conducción: