Piezo Hannas (WuHan) Tech Co, .Ltd. Proveedor profesional de elementos piezocerámicos
Noticia
Usted está aquí: Hogar / Noticias / Conceptos básicos de cerámica piezoeléctrica. / Esos \"agentes saborizantes\" en las fórmulas especiales de cerámica piezo

Esos \"agentes saborizantes\" en las fórmulas especiales de cerámica piezo

Vistas:0     Autor:Editor del sitio     Hora de publicación: 2020-04-21      Origen:Sitio

Preguntar

facebook sharing button
twitter sharing button
line sharing button
wechat sharing button
linkedin sharing button
pinterest sharing button
whatsapp sharing button
sharethis sharing button

En el especialcerámica piezola industria, también hay algunos \"agentes aromatizantes \". Aunque la cantidad añadida en la fórmula piezo de cerámica es muy pequeña, tiene un papel muy importante en la mejora del rendimiento de procesamiento de cerámicas especiales piezoeléctricos y mejorar el rendimiento de los productos de cerámica especiales. En el campo de la cerámica especiales, los tipos de \"agentes saborizantes \" están aumentando día a día, y juegan un papel irremplazable en la mejora del refinamiento y la funcionalización de la producción de cerámica. Estas \"agentes aromatizantes \" en la industria de la cerámica piezo se denominan aditivos cerámicos.


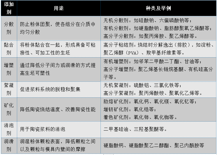
Tipos de \"agentes aromatizantes \" en las fórmulas cerámica piezo especiales

En las formulaciones de cerámica PZT, utilizan comúnmente \"agentes aromatizantes \" incluyen dispersantes, aglutinantes, plastificantes, floculantes, mineralizadores, antiespumantes, lubricantes, etc. Los usos y tipos específicos se muestran en la tabla siguiente.

1587441483 (1)




Introducción de varios \ típicos\"los agentes aromatizantes \"
dispersante
En el sistema de cerámica PZT, las partículas de polvo de PZT se suspenden en el medio disolvente y tienen una tendencia a aglomerarse y precipitado. El papel del dispersante es impedir este fenómeno de agregación, de modo que las partículas pueden ser uniformemente dispersado y suspendido de forma constante. Su mecanismo de dispersión es principalmente \"repulsión electrostática \" y \"impedimento estérico \" efecto.


1587441467


El silicato de sodio es comúnmente conocido como \"vaso de agua \", y su forma líquida es translúcido o ligeramente transparente y viscoso, y puede ser disuelto en el agua; cuando se encuentra con ácido, lo hará precipitado coloidal precipitado. El silicato de sodio es un tipo de regulador de PH y agente de suspensión de partículas, que puede mantener un valor de pH moderado de la dispersión y puede suspender eficazmente las partículas. Graso de polioxietileno alcohol éter es un producto representativo de dispersante no iónico, con gran salida, muchas variedades y la extensa aplicación. El uso de alcoholes grasos de diferentes especificaciones y la adición de diferentes cantidades de óxido de etileno puede obtener productos con diferentes propiedades. En términos generales, a medida que aumenta cadena hidrófoba, la dispersabilidad del producto aumenta. Entre ellos, los productos con 6-12 moles de óxido de etileno se mezcla con cadena de alcano C12-C16 tienen el mejor efecto de dispersión.


Adhesivo

El aglutinante se une el polvo juntos por el alcohol force.Polyvinyl intermolecular (PVA) es de color blanco o ligeramente amarillo en el aspecto, no tóxico; punto 228 ℃, densidad relativa 1,31 ~ 1,34 de fusión; bajo las circunstancias normales, su índice de viscosidad es directamente proporcional al grado de polimerización, con una mejor adherencia y resistencia al desgaste flexibilidad. Carboximetilcelulosa (CMC) se utiliza ampliamente. Mediano y polimerización bajo productos se utilizan comúnmente, con una fuerte solubilidad y baja viscosidad. Se utiliza generalmente en la preparación de la suspensión de esmalte.


1587441503 (1)


plastificante
Los plastificantes desempeñan principalmente el papel de la plastificación al lubricar o reducir la fuerza intermolecular. Los programas son los plastificantes más utilizados, generalmente utilizados como plastificantes principales, y se conocen como plastificantes universales. Entre ellos, el dihexil ftalato es la variedad con la mayor producción y el mejor rendimiento completo entre tales plastificantes. Realiza la combinación más ideal de rendimiento de costo, practicidad y procesamiento deAnillo de cerámica PIZO, y se considera como el estándar de plastificantes generales.

1587441509 (1)


La función principal del floculante deBloque Piezoeléctrico de baja frecuenciaes neutralizar la carga de la superficie de las partículas coloidales y reducir el potencial Zeta de las partículas coloidales. Si el potencial Zeta tiende o igual a cero, el efecto de floculación es el mejor.
El sulfato de aluminio es generalmente 18 compuestos de agua cristalina, en forma de grumos incoloros o blancos, gránulos, cristales escamos, la solución acuosa es ácida. Los iones de aluminio pueden atraer y neutralizar las partículas coloidales cargadas negativamente, eliminando la repulsión electrostática entre las partículas coloidales, lo que hace que las partículas sean floculadas y precipitadas. La adición de sulfato de aluminio es barata, fácil de usar y tiene alta cohesión. Sin embargo, su rango de aplicación de pH es relativamente estrecho, que va desde 5.7 a 7.8.

1587441513 (1)

Tecnología piezoeléctrica Co de Hannas (WuHan). El Ltd es fabricante de equipamiento ultrasónico profesional, dedicado a la tecnología ultrasónica y a las aplicaciones industriales.                                    
 

RECOMENDAR

CONTÁCTENOS

Agregar: No.456 Wu Luo Road, distrito de Wuchang, ciudad de Wuhan, provincia de HuBei, China.
Email:  sales@piezohannas.com
Teléfono: +86 27 81708689        
Teléfono: +86 15927286589          
QQ: 1553242848 
Skype: live:mary_14398
       
Copyright 2017 Piezo Hannas (WuHan) Tech Co, .Ltd. Todos los derechos reservados.
Productos