Piezo Hannas (WuHan) Tech Co, .Ltd. Proveedor profesional de elementos piezocerámicos
Noticia
Usted está aquí: Hogar / Noticias / Información del transductor ultrasónico / Sensor de módulo de rango ultrasónico simple HC-SR04 y dibujo de producción detallado

Sensor de módulo de rango ultrasónico simple HC-SR04 y dibujo de producción detallado

Vistas:0     Autor:Editor del sitio     Hora de publicación: 2020-10-16      Origen:Sitio

Preguntar

facebook sharing button
twitter sharing button
line sharing button
wechat sharing button
linkedin sharing button
pinterest sharing button
whatsapp sharing button
sharethis sharing button

Debido a la fuerte directividad de las ondas ultrasónicas, el consumo de energía lenta y las largas distancias en el medio, las ondas ultrasónicas a menudo se usan para la medición de la distancia. Por ejemplo, las ondas ultrasónicas pueden realizarse instrumentos de medición de niveles y niveles. La detección ultrasónica a menudo es rápida, conveniente, fácil de calcular, fácil de lograr el control en tiempo real, y puede cumplir con los requisitos prácticos industriales en términos de precisión de medición, por lo que también se ha utilizado ampliamente en el desarrollo de robots móviles. Este artículo presenta principalmente el sensor de medición de la distancia del módulo ultrasónico HC-SR04 y las explicaciones detalladas de sus dibujos de producción. Primero, introduce el principio y las características de rango ultrasónico. En segundo lugar, explica el módulo de rango ultrasónico HC-SR04. Finalmente, introduce el sensor de módulo de rango ultrasónico HC-SR04.


Principio y características de la medición de distancia ultrasónica.

El principio de sensor de rango ultrasónico es emitir ondas ultrasónicas del transmisor ultrasónico. Se basa en la diferencia de tiempo cuando el receptor recibe las ondas ultrasónicas, es similar al principio de rango de radar. El transmisor ultrasónico emite ondas ultrasónicas en una determinada dirección, y comienza a tiempo al mismo tiempo que el tiempo de transmisión. Las ondas ultrasónicas se propagan en el aire y regresan inmediatamente al encontrar obstáculos en el camino. El receptor ultrasónico detiene el tiempo inmediatamente después de recibir las ondas reflejadas.

(La velocidad de propagación de las ondas ultrasónicas en el aire es de 340 m / s. De acuerdo con el tiempo T registrado por el temporizador, la distancia entre el punto de lanzamiento y el obstáculo (s) se puede calcular, a saber: S = 340T / 2)

Características

1. Es una frecuencia más alta, tiene una mayor precisión, pero la distancia de detección más cercana (Atenuación de aire aumenta);

2, cuanto mayor sea la potencia de salida, mayor será la sensibilidad, mayor será la distancia de detección;

3. Por lo general, el ángulo de detección es pequeño, y el rango de rango está ligeramente más lejos;

Introducción del módulo de rango ultrasónico HC-SR04

1, características del módulo

El sensor de módulo de rango ultrasónico HC-SR04 tiene una distancia precisa de rango, que puede ser comparable a ultrasonidos desde SRF05, SRF02, etc., de medición de la distancia 2CM ~ 450 cm.


2, principio de funcionamiento

1) Use IO para activar el rango y dar una señal de alto nivel de al menos 10US.

2) El módulo envía automáticamente 40 kHz ondas cuadradas, y detecta automáticamente si hay una declaración de señal.

3) Hay un retorno de la señal, se emite un alto nivel a través de IO, la duración del alto nivel es el momento de la onda ultrasónica a la devolución.

3. Parámetros eléctricos.

Ysot31xlksw40qmy3x`a


4. Tabla de tiempo ultrasónica


Uoo0y_hk8p45mnr4hw5q


El diagrama de tiempo anterior muestra que solo necesita proporcionar una señal de activación de pulso por encima de 10US, y los sensores de distancia ultrasónica arduino enviarán los niveles de ciclo 40kHz y detectarán ecos. Una vez que se detecta la señal de eco, la señal de eco se emite. El ancho del pulso de la señal ECHO es proporcional a la distancia de medición. Por lo tanto, la distancia se puede calcular a partir del intervalo de tiempo entre la señal transmitida y la señal ECHO recibida. Fórmula: US / 58 = CM o US / 148 = PULGADA; o: distancia = tiempo de alto nivel * Velocidad de sonido (340 m / s) / 2; El período de medición recomendado es de 60 ms o más para evitar la influencia de la señal transmitida en la señal ECHO.

Nota:

1. Este módulo no debe estar conectado con electricidad. Si desea conectarse con electricidad, primero conecte el terminal GND del módulo, de lo contrario, afectará el funcionamiento normal del módulo.

2. Cuando mide la distancia, el área del objeto medido no es inferior a 05 metros cuadrados y el plano debe ser lo más plano posible, de lo contrario, afectará el resultado de la medición.

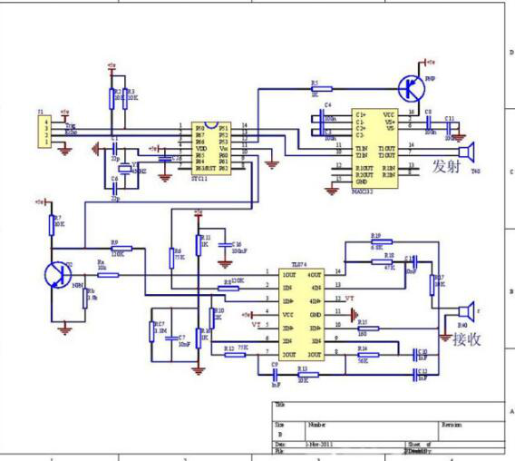
5, el diagrama de circuito interno del sensor de nivel de líquido ultrasónico

) 3c_axlzyyhs% f893g`7f


Tecnología piezoeléctrica Co de Hannas (WuHan). El Ltd es fabricante de equipamiento ultrasónico profesional, dedicado a la tecnología ultrasónica y a las aplicaciones industriales.                                    
 

RECOMENDAR

CONTÁCTENOS

Agregar: No.456 Wu Luo Road, distrito de Wuchang, ciudad de Wuhan, provincia de HuBei, China.
Email:  sales@piezohannas.com
Teléfono: +86 27 81708689        
Teléfono: +86 15927286589          
QQ: 1553242848 
Skype: live:mary_14398
       
Copyright 2017 Piezo Hannas (WuHan) Tech Co, .Ltd. Todos los derechos reservados.
Productos