Piezo Hannas (WuHan) Tech Co, .Ltd. Proveedor profesional de elementos piezocerámicos
Noticia
Usted está aquí: Hogar / Noticias / Conceptos básicos de cerámica piezoeléctrica. / Principio de funcionamiento de circuito zumbador cerámico piezoeléctrico

Principio de funcionamiento de circuito zumbador cerámico piezoeléctrico

Vistas:0     Autor:Editor del sitio     Hora de publicación: 2020-05-13      Origen:Sitio

Preguntar

facebook sharing button
twitter sharing button
line sharing button
wechat sharing button
linkedin sharing button
pinterest sharing button
whatsapp sharing button
sharethis sharing button

Principio de trabajo del zumbador de cerámica piezoeléctrico

Hay dos métodos de conducción para el zumbador piezoeléctrico,elemento cerámico piezo Es el método de conducción externo y el método de conducción automática. Como se muestra en la Figura 5.

9U8O) DR1% 13SJNNJ2VMQC


El método de conducción externo utiliza una señal eléctrica de un circuito de oscilación externo, tal como un oscilador de multifrecuencia para accionar una placa de vibración piezoeléctrica para generar sonido. Usando este método, el zumbador piezoeléctrico actúa como un altavoz. Al suprimir adecuadamente el QM de oscilación mecánica de la placa de vibración del zumbador piezoeléctrico, se obtiene una banda de presión de sonido ancha. Este método generalmente se aplica al conmutador de varios electrodomésticos, el sonido de entrada de equipos de automatización de oficinas y el sonido de alarma de los relojes electrónicos digitales, etc., todos los cuales usan sonido compuesto. Además de estos, también hay campanas, receptores telefónicos, transmisores, radios de tarjetas y altavoces de TV LCD.


Diafragma de cerámica PIZOAdopta el método de conducción externo del circuito por cuatro tipos, a saber, el circuito impulsado por la señal de salida del oscilador de multifrecuencia inestable. Circuito usando dos puertas NAND. Use la señal de entrada para encender y apagar la operación para producir oscilación o parada. El circuito impulsado por la señal de salida. La placa de vibración piezoeléctrica conectada con el circuito integrado de la campana telefónica.


Diagrama de circuito de timbre cerámico piezoeléctrico

Clnzr5q3w) b1utg2p

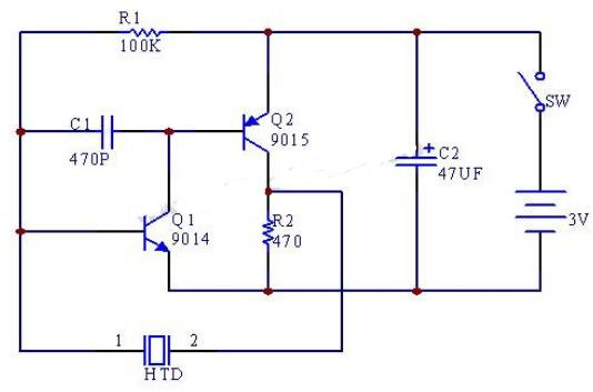
Circuito amplificador de zumbador cerámico piezoeléctrico.


El zumbador cerámico piezoeléctrico es un dispositivo impulsado por voltaje. Se puede utilizar el siguiente circuito. La señal de audio generada por el chip único se amplifica por el transistor. La carga del transistor es un inductor de refuerzo, que puede garantizar la ruta del colector y aumentar la señal n amplificada n veces. El zumbador puede obtener señales por encima de 40 V en ambos extremos. Si elDobladores de disco piezoEl zumbador de cerámica piezoeléctrico se acopla con una caja de resonancia, el sonido será incluso más fuerte.


C6_qk5`evc2m555htb) 5i




Tecnología piezoeléctrica Co de Hannas (WuHan). El Ltd es fabricante de equipamiento ultrasónico profesional, dedicado a la tecnología ultrasónica y a las aplicaciones industriales.                                    
 

RECOMENDAR

CONTÁCTENOS

Agregar: No.456 Wu Luo Road, distrito de Wuchang, ciudad de Wuhan, provincia de HuBei, China.
Email:  sales@piezohannas.com
Teléfono: +86 27 81708689        
Teléfono: +86 15927286589          
QQ: 1553242848 
Skype: live:mary_14398
       
Copyright 2017 Piezo Hannas (WuHan) Tech Co, .Ltd. Todos los derechos reservados.
Productos