Piezo Hannas (WuHan) Tech Co, .Ltd. Proveedor profesional de elementos piezocerámicos
Noticia
Usted está aquí: Hogar / Noticias / Información del transductor ultrasónico / Diagrama de circuito del sensor de medición de distancia ultrasónica

Diagrama de circuito del sensor de medición de distancia ultrasónica

Vistas:0     Autor:Editor del sitio     Hora de publicación: 2020-10-20      Origen:Sitio

Preguntar

facebook sharing button
twitter sharing button
line sharing button
wechat sharing button
linkedin sharing button
pinterest sharing button
whatsapp sharing button
sharethis sharing button

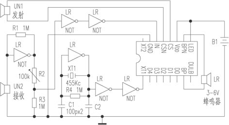
DIAGRAMA DE CIRCUITO DE MEDICIÓN DE DISTANCIA ULTRASONICA: TIPO 4Y2 Control de alarma de medición de la distancia Circuito integrado especial, que se puede usar para ensamblar productos electrónicos de control de alarma de medición de distancia. Utiliza el principio de medición de la distancia ultrasónica para detectar obstáculos frente al sensor del transductor ultrasónico, emite diferentes sonidos de alarma de acuerdo con la distancia de los obstáculos, y proporciona diferentes señales de control en el circuito externo a través de 4 líneas de control. Este circuito integrado ya contiene la mayoría de las unidades requeridas por la máquina de rango, solo unas pocas resistencias y condensadores baratos, un filtro cerámico piezoeléctrico de 455 kHz utilizado en una radio, un par de sondas ultrasónicas de 40 kHz y un MC4069UBE o LM324. Se puede ensamblar en un controlador de alarma de alto rendimiento.


Este circuito integrado de sensor de distancia ultrasónico se puede usar para alarmas de inversión de automóviles, como timbre automáticos, tubos automáticos de agua, lavado y secador de teléfonos móviles, control automático de la lámpara de calle, detección de materiales en varios dispositivos de alimentación, control de agua de la torre de agua, etc. .

Este circuito integrado adopta el paquete de plástico DIP 16-PIN, y el significado de cada pierna es la siguiente:

XT1, entrada de señal de reloj externa 455kHz, terminal de entrada de oscilador cerámico piezoeléctrico, que se puede conectar a un oscilador cerámico piezoeléctrico externo de 455 kHz.

D4: Salida de control 4, lo que significa que hay un objeto dentro de 1 metro.

D3: Salida de control 3, lo que significa que hay un objeto dentro de 0.5 metros.

D2: Salida de control 3, indicando que hay un objeto dentro de 0.25 metros.

D1: Terminal de salida de control 3, que indica que hay un objeto dentro de 0.125 metros.

D0: Terminal de salida de alto nivel, no es necesario.

BP: El electrodo de conducción de la bocina del sensor de nivel de líquido ultrasónico, que es estáticamente bajo, sale un pulso de 2500 Hz al conducir. Cuanto más pequeño sea el paso de sonido, más cercano el objeto es.

Dulb: Doble los electrodos para duplicar todas las distancias.

LED: Terminal de selección de modo, este PIN debe estar conectado a nivel alto.

BPN: El electrodo de la unidad de altavoces es complementario a BP, y el nivel estático es bajo.

VDD: Fuente de alimentación, fuente de alimentación de 3 ~ 5V DC.

CS: El transmisor ultrasónico impulsa los electrodos, que generalmente están en un estado de alta impedancia. Cuando está conduciendo, salieron diez veces por segundo, y cada vez que envían 8 pulsos de 40 kHz.

CSN: El electrodo complementario de CN, suele ser bajo nivel.

En: Terminal de entrada del receptor ultrasónico, está activo en alto nivel.

GND: Terreno.

XT2: El electrodo de salida del oscilador cerámico piezoeléctrico. XT1 forma un inversor de baja potencia. El filtro de cerámica piezoeléctrico debe ser un producto con un alto valor Q, de lo contrario no es fácil vibrar.

La figura adjunta es el circuito experimental más simple, que utiliza un oscilador externo. De acuerdo con diferentes configuraciones, este circuito tiene las siguientes funciones específicas:

Circuito de alarma de distancia

BP, BPN salida push-pull, se puede conducir directamente el zumbador, el sonido varía en función de la distancia, hay cuatro sonidos (de lenta, dos pitidos, tres pitidos, a la rápida y rápido); La salida de sonido se puede usar para la alarma de reversión de automóviles, el timbre, la alarma de advertencia, el recordatorio de la línea de seguridad del metro, etc.

Circuito de control de distancia

D0 a D4 son cinco terminales de salida de nivel correspondientes a diferentes distancias, que se pueden usar para impulsar los diodos emisores de luz, y el nivel bajo es efectivo; La distancia entre los cinco puntos de alarma es de 0 a 1,2 metros, con un intervalo de 0,3 metros. Su salida se puede controlar directamente, como el grifo automático, la máquina de alimentación automática, la puerta automática, el conteo de material en la cinta transportadora, etc.

X7CJ8% LFY3II`HPC1C

Tecnología piezoeléctrica Co de Hannas (WuHan). El Ltd es fabricante de equipamiento ultrasónico profesional, dedicado a la tecnología ultrasónica y a las aplicaciones industriales.                                    
 

RECOMENDAR

CONTÁCTENOS

Agregar: No.456 Wu Luo Road, distrito de Wuchang, ciudad de Wuhan, provincia de HuBei, China.
Email:  sales@piezohannas.com
Teléfono: +86 27 81708689        
Teléfono: +86 15927286589          
QQ: 1553242848 
Skype: live:mary_14398
       
Copyright 2017 Piezo Hannas (WuHan) Tech Co, .Ltd. Todos los derechos reservados.
Productos